工信部:进一步抓好互联网应用适老化及无障碍改造专项行动实施工作

工业和信息化部办公厅关于进一步抓好互联网应用适老化及无障碍改造专项行动实施工作的通知
工信厅信管函〔2021〕67号

各省、自治区、直辖市通信管理局,中国电信集团有限公司、中国移动通信集团有限公司、中国联合网络通信集团有限公司,中国信息通信研究院,中国互联网协会,各相关单位及企业:

为抓好《工业和信息化部关于印发互联网应用适老化及无障碍改造专项行动方案的通知》(工信部信管〔2020〕200号,以下简称《行动方案》)实施,加快推进互联网应用适老化及无障碍改造专项行动,助力老年人、残疾人等重点受益群体平等便捷地获取、使用互联网应用信息,现将有关事项通知如下:

一、关于改造标准规范

(一)互联网网站。请参照《互联网网站适老化通用设计规范》(附件1)、国家标准GB/T 37668-2019《信息技术 互联网内容无障碍可访问性技术要求与测试方法》和行业标准YD/T1822-2008《信息无障碍 身体机能差异人群 网站无障碍评级测试方法》相关技术要求进行适老化及无障碍改造,由中国互联网协会负责具体指导和技术支撑等工作。(2021年9月30日前完成)

(二)移动互联网应用(APP)。请参照《移动互联网应用(APP)适老化通用设计规范》(附件2)和国家标准GB/T 37668-2019《信息技术 互联网内容无障碍可访问性技术要求与测试方法》相关技术要求进行适老化及无障碍改造,由中国信息通信研究院负责具体指导和技术支撑等工作。(2021年9月30日前完成)

二、关于评测要求

相关互联网网站、APP完成适老化及无障碍改造后,可分别向中国互联网协会、中国信息通信研究院申请评测。评测要求及具体指标详见《互联网应用适老化及无障碍水平评测体系》(附件3)。工业和信息化部统一向社会公布评测结果。(2021年10月31日前完成)

三、关于标识授予

相关互联网网站、APP通过评测后,由中国互联网协会、中国信息通信研究院分别授予信息无障碍标识(

图片

),有效期为两年。各互联网网站、APP完成改造后要继续做好后续版本的维护优化工作。工业和信息化部将组织对最新版本的互联网网站、APP的适老化及无障碍改造情况进行抽查,授予单位根据抽查结果延续或撤销已授予的标识。(2021年11月30日前完成)

四、关于纳入企业信用评价

工业和信息化部与各地通信管理局按照“谁发证、谁备案、谁记分”的原则,依企业申请,根据互联网网站、APP的评测结果及标识授予情况,对在适老化及无障碍改造工作中表现突出的,在“企业信用评价”中予以信用加分。(2021年12月31日前完成)

五、关于成果宣传

请各单位积极运用多种渠道,向社会充分宣传互联网应用适老化及无障碍改造成果。鼓励有条件的单位开设专门宣传频道,普及信息无障碍知识和通用设计理念,共同助力营造良好舆论氛围,推动信息无障碍事业持续发展。

请各单位严格按照《行动方案》及本通知要求,加强协作,积极融合运用新技术,共同助力提升互联网应用适老化及无障碍化普及率,切实让重点受益群体在信息化发展中享受到更多的获得感、幸福感、安全感。

联系方式:工业和信息化部 冯鹏一 刘如旭 010-68206135 010-66024197(传真)

中国信息通信研究院 丁丽婷

010-62305212 dingliting@caict.ac.cn

中国互联网协会 黄畅

010-68208792 changhu7142@vip.sina.com

附件:

1.互联网网站适老化通用设计规范

2.移动互联网应用(APP)适老化通用设计规范

3.互联网应用适老化及无障碍水平评测体系

工业和信息化部办公厅
2021年4月6日

附件1:互联网网站适老化通用设计规范

一、适用范围

本规范规定了互联网网站适老化通用设计规范和技术要求,适用于各种终端的适老化网站设计,也适用于网站的适老化改造与技术开发。

二、服务原则

1.以人为本的人机交互

应做到界面元素的简约化、服务形式的差异化、信息内容的扁平化、功能标识的统一化和操作流程的一致性,并符合《信息技术 互联网内容无障碍可访问性技术要求与测试方法》等国家标准。

2.提供多种的操作方式

计算机网站至少提供全程键盘和特大鼠标这两种操作方式,移动网站应增加快速定位、语音阅读等规范性的适老化智能手势。在兼容性方面,网页应为各类辅助技术和语音识别等人工智能技术的访问操作,规范相应的服务功能与对应的标识信息。

3.实现多样的推送形式

在网页提供特大字体、背景色高对比、文字放大和语音阅读服务等辅助阅读的同时,应提供简约界面版本和信息影像化的人工智能推送形式,以支持老年人感知网页内容、获取服务。

4.形成有效的服务闭环

提供适老化服务的计算机和移动网站,应在用户的操作系统桌面上,提供直接进入适老化服务快捷方式或客户端,以形成有效的适老化及无障碍服务的闭环。

三、技术要求

1 可感知性

1.1 标识与描述

1.1.1 整体信息。应设置描述当前页面整体服务类型、信息状况和信息结构的语音阅读引导操作机制,并易于老年用户辨识理解和操作。

1.1.2 区域信息。网页各信息区域应有服务类型和信息内容的描述与介绍,并提供对应的语音阅读服务,便利老年用户在访问过程中随时获得信息。

1.1.3 关联性操作。具有上下文关系或其他关联性关系界面组件的计算机网站、网页,应设有显著的操作引导文字或图片说明,以及相应的语音阅读服务。

1.2 视觉呈现

1.2.1 页面布局。网页布局设计应依照扁平化原则进行,避免阴影、透视、纹理等复杂装饰设计,也可独立提供内容简约的适老化大版块网页样式。

1.2.2 区域辨识。在展现服务信息的网页,对各信息服务区域以色彩差异进行区别,以方便老人用户辨识。

1.2.3 字体大小。在不依赖操作系统和浏览器的前提下,计算机适老化网页应提供网页的放大设置与大字屏幕服务,移动网页至少提供一种18dp/pt及以上的大字体。

1.2.4 焦点状态。鼠标,或指点,或键盘操作,或以其他方式聚焦到页面各组件时,该组件应有明显的状态提示。

1.3 听觉感知

1.3.1 语音阅读。适老化页面各组件和文本信息均应提供在线的语音阅读的适老化服务,至少要在正文页面中实现。

1.3.2 阅读控制。语音阅读服务应有开启和关闭阅读的设置,并可被辅助技术操作和控制,避免出现服务冲突。

说明:计算机网页的上述服务,应支持经过安全性和适配技术评估的第三方语音阅读技术,以及与操作系统适配好的第三方读屏软件。

1.4 非文本处理

1.4.1 非文本链接。以非文本形式的链接,应提供语音阅读其链接的目的或链接用途的适老化服务。

1.4.2 非文本控件。以非文本形式的控件或接受用户输入文本框,应提供语音阅读其目的或用途的适老化服务。

1.4.3 验证码

(1)验证码放大:如网页中存在非文本验证码,应提供相应的验证码放大服务,且验证码的放大倍数不低于2倍。包括字符、图形和各类拖拽形式的验证码。

(2)验证码替代:如网页中存在非文本验证码,至少提供一种视觉感官以外的验证码,如系统推送的语音验证码。    说明:以上两种形式需要同时存在。

1.4.4 验证码时效。有时效限制且不超过3分钟时长的验证码,应为用户提供语音告知时效的服务,并提供延长时效设置。时效延长设置时长不低于原时效的2倍以上。

2 可操作性

2.1 可操作性要求

在没有安全风险的条件下,适老化用户界面应开放组件访问接口,并可被语音控制或其他智能技术操作。

2.2 操作接口

2.2.1 结构数据。适老化界面组件应是层次清晰、信息完整的关系结构。

2.2.2 接口开放。无财务交易或用户信息完全风险的网页,应开放其内容的关系结构访问接口,支持语音控制等智能软件操作。

2.3 多媒体控制

多媒体播放控制。视频、音频等多媒体信息的播放控制,可通过键盘或智能手势完成。

2.4 广告插件及诱导类按键限制

2.4.1 禁止广告插件。提供适老化服务的网页或独立的适老化网站,网页中严禁出现广告内容及插件,也不能随机出现广告或临时性的广告弹窗。

2.4.2 禁止诱导类按键。提供适老化服务的网页或独立的适老化网站中无诱导下载、诱导付款等诱导式按键。

2.5 漂浮窗体控制

2.5.1 漂浮窗体时机。网页中如有漂浮窗体,尽可能在网页加载时与网页同步出现,并提供一个长期关闭的机制。

2.5.2 临时漂浮窗体。如网页需要临时出现漂浮窗体,应有一种告知方式,并提供一个长期关闭的机制。

说明:本要求是针对宣传类且无指向链接的漂浮窗要求,对面向当前用户办理业务的告知类窗体不做限制。

2.6 信息输入处理

2.6.1 错误预防。对于会导致使用者发生法律承诺或财务交易的网页,提交动作是可逆的,且提交可在10分钟内予以撤销,或在10分钟内支持修改和再次提交。

说明:该细则不包括对于商家促销且影响其他用户公平等形式的财务交易(如秒杀活动)。

2.6.2 区域辨识。网页中的各信息服务区域,任一表现形式(如纯文字、大版块等),应设有功能、目的和内容的语音告知服务,方便老年用户理解和进行下一步操作。

3 可理解性

3.1 信息及操作表达

3.1.1 专业词语与新词语。提供适老化服务的网站栏目或服务,避免采用专业词语或网络新词语作为访问目标和结果表达。如确有必要,应在用户操作前给予必要的提示。

3.1.2 交互的统一性。经适老化设计的网页界面,其组件的操作流程应与用户的常规操作流程认知保持一致。

3.1.3 识别的一致性。提供适老化服务的网站,避免修改公认的通用名称或功能标识,如确有必要,则应提供必要的说明机制。

3.1.4 位置告知和纠错。应提供告知当前状态、位置和组件关系的机制以指导用户操作,并设有撤销上一步操作的动作。

4 兼容性

4.1 兼容性要求

适老化版本应兼容各主流操作系统和各主流浏览器、盲用读屏等各种辅助软件,以及语音识别等智能技术的访问和操作。

4.2 界面组件

4.2.1 组件样式。适老化页面的组件样式应支持主流浏览器和主流操作系统,不应因用户使用的浏览器或操作系统不同而发生变化。

4.2.2 组件服务。适老化网页的组件服务数据内容,可以按照老年人生活实际需求情况进行提供。如在适老化网页上提供“社保查询、天气查询”等组件。

5 特别性要求

5.1 口述网页结构服务。应对当前网页的信息结构、区域组成和服务功能的整体描述提供语音阅读服务。

5.2 实时读屏服务。应提供用户操作一致的语音阅读服务,并提供开启和关闭切换设置,以避免与语音识别等智能软件冲突。

5.3 完整性服务。提供适老化服务的计算机网站和移动网站,应提供直接进入适老化服务的网站快捷通道或客户端。

附件2:移动互联网应用(APP)适老化通用设计规范

一、适用范围

各企业在提供适老化服务时,可根据实际情况,将适老版界面内嵌在APP中或开发单独的适老版APP,并保障服务的可持续运营。本规范中所列条目,除特别说明适用范围(如适老版界面、单独的适老版APP)外,其余条目为共性要求。

二、技术要求

1.可感知性

1.1 字型大小调整

在移动应用中,建议使用无衬线字体,应可对字型大小进行调整(随系统设置调整,或移动应用内部具备字体大小设置选项),主要功能及主要界面的文字信息(不包含字幕、文本图像以及与移动应用功能效果相关的文本)最大字体不小于30 dp/pt,适老版界面及单独的适老版APP中的主要文字信息不小于18 dp/pt,同时兼顾移动应用适用场景和显示效果。

1.2 行间距

段落内文字的行距至少为1.3倍,且段落间距至少比行距大1.3倍,同时兼顾移动应用适用场景和显示效果。

1.3 对比度

文本/文本图像呈现方式、图标等元素间的对比度至少为4.5:1(字号大于18 dp/pt时文本及文本图像对比度至少为3:1)。

1.4 颜色用途

文本颜色不是作为传达信息、表明动作、提示响应等区分视觉元素的唯一手段。例如,在用户输入密码错误的情景下,可使用文字或语音形式直接提示用户输入有误,避免仅使用颜色作为提示手段。

1.5 验证码

如果移动应用中存在非文本验证码(如拼图类、选图类验证方式)等老年人不易理解的验证方式,则应提供可被不同类型感官(视觉、听觉等)接受的替代表现形式,例如文字或语音形式,以适应老年人的使用需求。

2.可操作性

2.1 组件焦点大小

适老版界面中的主要组件可点击焦点区域尺寸不小于60 × 60dp/pt,其他页面下的主要组件可点击焦点区域尺寸不小于44 × 44dp/pt;单独的适老版APP中首页主要组件可点击焦点区域尺寸不小于48 × 48dp/pt,其他页面下的主要组件可点击焦点区域尺寸不小于44 × 44dp/pt。

2.2 手势操作

在移动应用中,应对用户进行手势导航或者操作的结果提供反馈提示;避免需3个或以上手指才能完成的复杂手势操作。

2.3 充足操作时间

在移动应用中,如果限时不是活动的必要部分或关键要素,且不会导致用户发生法律承诺或财务交易,则应为用户的操作留下充足时间,在用户操作完毕前界面不发生变化。

2.4 浮窗

在移动应用中,若内容产生新窗口(包含但不限于弹窗),应设置易于用户关闭窗口的按钮。关闭按钮只可在左上、右上、中央底部,且最小点击响应区域不能小于44×44dp/pt dp/pt。

3.可理解性

3.1 提示机制

在用户安装移动应用时,应为适老化设置、老年人常用功能提供显著的引导提示。

内嵌适老版界面的移动应用首页需具备显著入口,支持切换至适老版,或在首次进入时给予显著切换提示,且在“设置”中提供“长辈版”入口。具备搜索功能的移动应用应将“长辈版”作为标准功能名,用户可通过搜索功能直达,同时设置“亲情版”、“关爱版”、“关怀版”等别名作为搜索关键字。

4.兼容性

4.1 辅助技术

移动应用程序不应禁止或限制终端厂商已适配好的辅助设备(如读屏软件等)的接入与使用。在辅助工具开启时,移动应用内容中所有功能性组件均能正常工作:按钮可正常访问;输入框能正常进行输入;多媒体能正常播放;在页面局部更新后,移动应用内容中新增的功能性组件也应能正常工作。

5.安全性

5.1 广告插件及诱导类按键限制

5.1.1 禁止广告插件。适老版界面、单独的适老版APP中严禁出现广告内容及插件,也不能随机出现广告或临时性的广告弹窗。

5.1.2 禁止诱导类按键。移动应用程序中无诱导下载、诱导付款等诱导式按键。

5.2 保障老年用户个人信息安全

移动应用程序进行个人信息处理时应遵循最小必要原则,即处理个人信息应当有明确、合理的目的,并应当限于实现处理目的的最小范围,不得进行与处理目的无关的个人信息处理,以保障老年用户个人信息安全。具体收集信息(如位置信息、图片信息等)行为,应符合《常见类型移动互联网应用程序必要个人信息范围规定》《APP收集使用个人信息最小必要评估规范》要求。

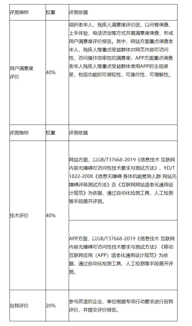
附件3:互联网应用适老化及无障碍水平评测体系

根据《工业和信息化部关于印发互联网应用适老化及无障碍改造专项行动方案的通知》(工信部信管〔2020〕200号)要求,按照“用户体验与技术手段并重”的原则,结合相关国家标准、行业标准及适老化通用设计规范,建立本评测体系。

互联网应用适老化及无障碍水平的评测体系由用户满意度评价、技术评价和自我评价三部分构成。总分值为100分,60分以上为合格,即通过评测。

图片

来源中国政府网